跳至主要內容
關於學會
《臺灣華語教學研究》TJCSL
《華語學刊》
2026 年研討會
按此投稿
搜尋關鍵字:
分類:
教育部選送
2020-04-27
2020-04-27
教育部選送華語教師赴國外學校任教第109029T號通告(美國)
2020-04-24
2020-04-24
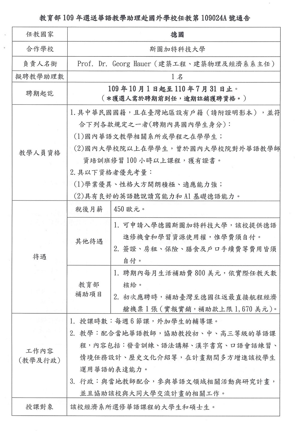
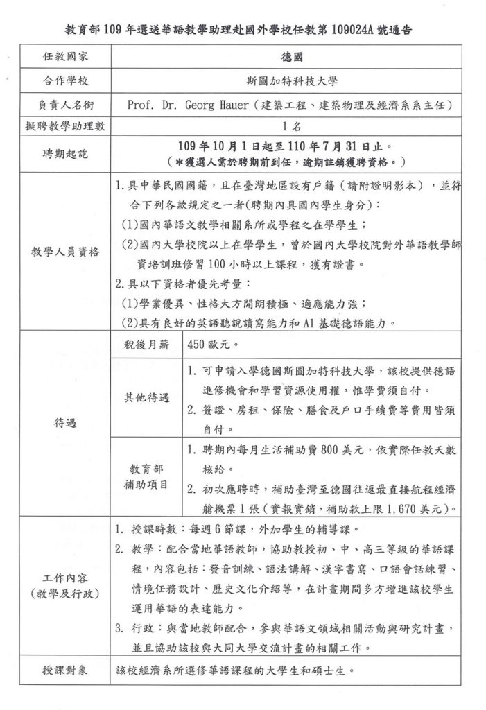
教育部選送華語教學助理赴國外學校任教第109024A號通告(德國)
2020-04-24
2020-04-24
教育部選送華語教學助理赴國外學校任教第109022A號通告(美國)
2020-04-17
2020-04-17
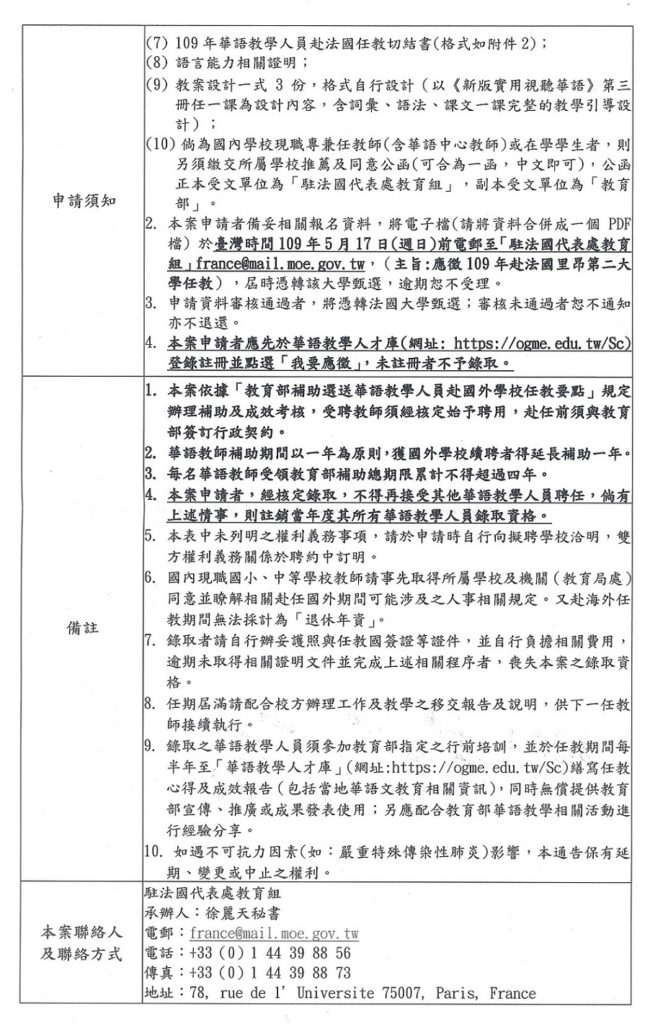
教育部選送華語教師赴國外學校任教第109028T號通告(法國)
2020-04-17
2020-04-17
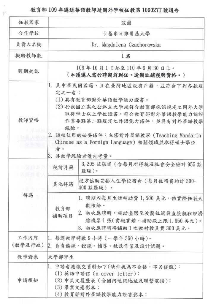
教育部選送華語教師赴國外學校任教第109027T號通告
2020-04-17
2020-04-17
教育部選送華語教師赴國外學校任教第109026T號通告(波蘭)
2020-04-17
2020-04-17
教育部選送華語教師赴國外學校任教第109025T號通告(巴拉圭)
2020-04-10
2020-04-10
教育部選送華語教師赴國外學校任教第109024T號通告(美國)
2020-04-10
2020-04-10
教育部選送華語教學助理赴國外學校任教第109023A號通告(德國)
2020-04-08
2020-04-08
教育部選送華語教師赴國外學校任教第109023T號通告(菲律賓)
文章導覽
←
較舊的文章
較新的文章
→
© 2026《台灣華語文教學學會》
由 ThemeBoy 設計