跳至主要內容
台灣華語文教學學會
  • 關於學會
  • 《臺灣華語教學研究》TJCSL
  • 《華語學刊》
  • 2026 年研討會
  • 按此投稿

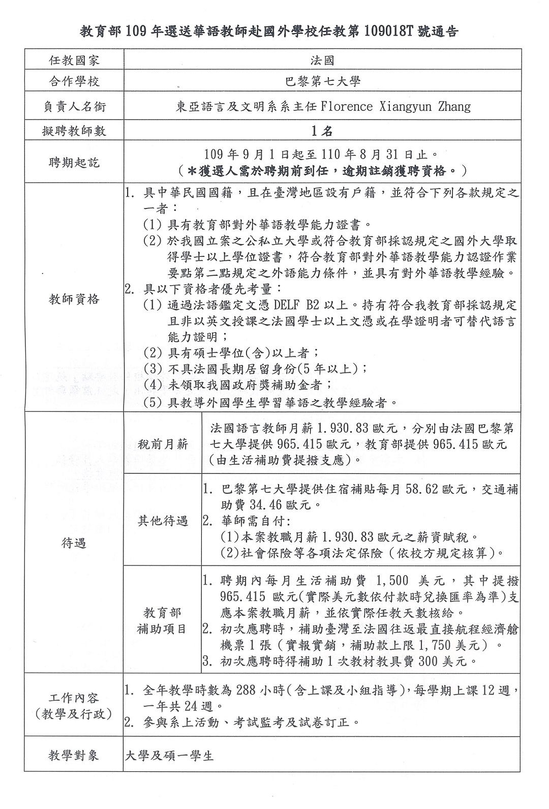
教育部選送華語教師赴國外學校任教第109018T號通告(法國)

華語文教師 Teacher/ Lecturer
2020-03-122020-04-17

文章導覽

← [Fulbright學術交流基金會]赴美進修暨協助華語教學獎助計畫-第二梯次徵選開始
教育部選送華語教師赴國外學校任教第109019T號通告(波蘭) →

學會新聞

  • 各單位求才資訊 Jobs
  • 會員資訊 Information
  • 師資培訓資訊 Training
  • 研討會資訊 Conferences
  • 學會動態 Activities
  • 2026年研討會
  • 《華語學刊》

學會資訊

  • 學會簡介 Introduction
  • 組織章程 By-laws
  • 入會辦法 Registration
  • 組織與人事 Board & Personnel
  • 團體會員 Group Member
  • 華育獎 Distinguished Teacher in TCSL
  • 華語教學師資培訓班
  • 《華語學刊》

教育部選送

  • 華語文教師 Teacher/ Lecturer
  • 華語教學助理 Teaching Assistant

10699台北郵局7-520號信箱

台灣華語文教學學會

02-77031970 / 02-23511619

secretary@huayu.org

統編:94980800

歷屆年會暨國際學術研討會

  • 2020 Conference
  • 2021 Conference
  • 2022 Conference
  • 2023 conference
  • 2024 Conference
  • 2025 Conference

相關表單

  • 個人入會申請表
  • 團體入會申請表

ClustrMaps

© 2026《台灣華語文教學學會》
由 ThemeBoy 設計