跳至主要內容
台灣華語文教學學會
  • 關於學會
  • 《臺灣華語教學研究》TJCSL
  • 《華語學刊》
  • 2025 年研討會
  • 按此投稿

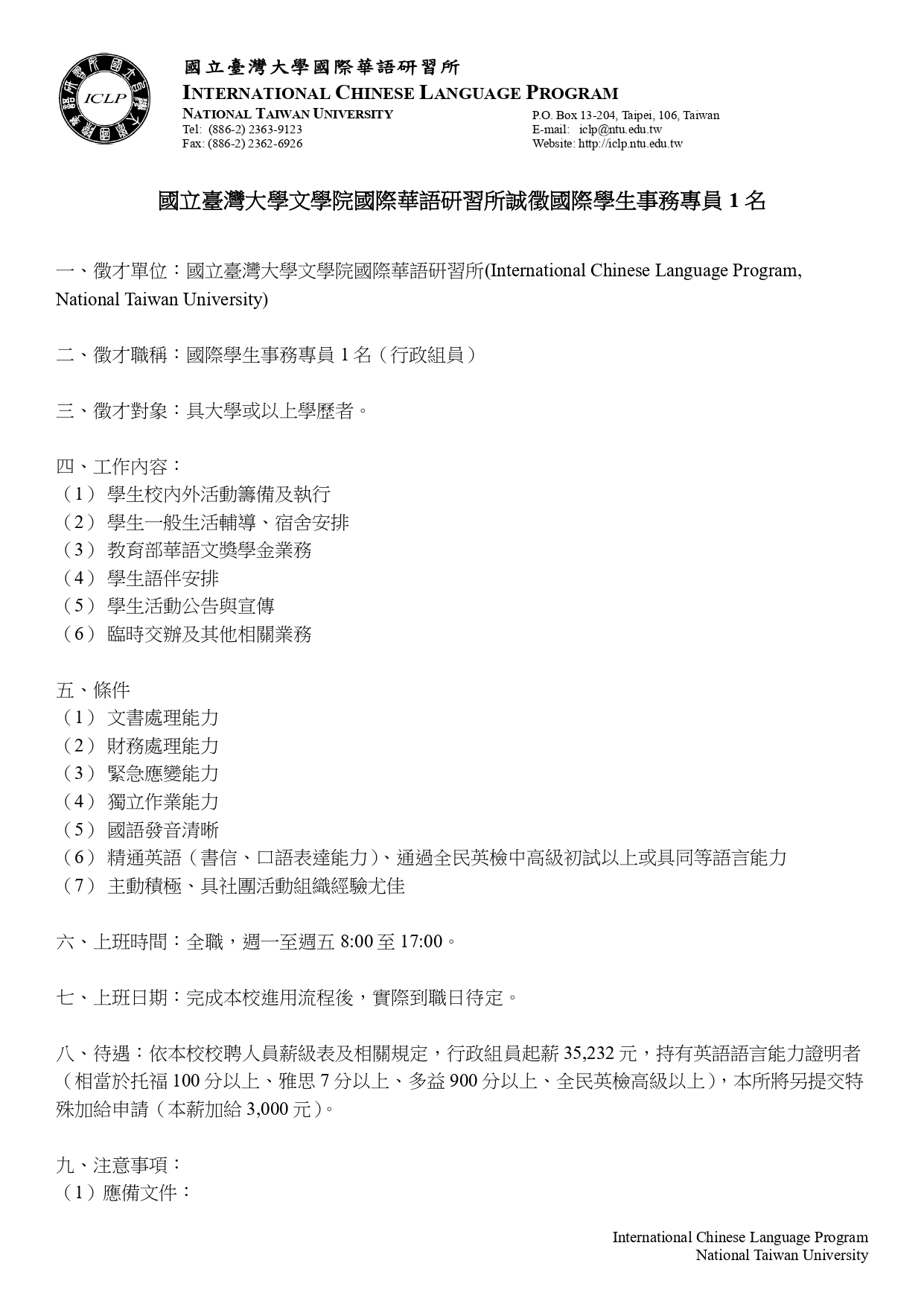
【國立臺灣大學文學院國際華語研習所】誠徵國際學生事務專員1名

求才看板 Jobs
2024-06-24

徵才詳情請見以下連結及附圖:https://ann.cc.ntu.edu.tw/asp/Show.asp?num=102020#bpos

國立臺灣大學文學院國際華語研習所誠徵國際學生事務專員1名_11306下載

文章導覽

← 【國立政治大學美國國家中文領航計畫台灣中心】招聘兼職語言單班課老師
【國立臺灣師範大學】赴PSU、UCSB、PITT華語教師招募計畫通告 →

學會新聞

  • 各單位求才資訊 Jobs
  • 會員資訊 Information
  • 師資培訓資訊 Training
  • 研討會資訊 Conferences
  • 學會動態 Activities
  • 2025年研討會
  • 《華語學刊》

學會資訊

  • 學會簡介 Introduction
  • 組織章程 By-laws
  • 入會辦法 Registration
  • 組織與人事 Board & Personnel
  • 團體會員 Group Member
  • 華育獎 Distinguished Teacher in TCSL
  • 華語教學師資培訓班
  • 《華語學刊》

教育部選送

  • 華語文教師 Teacher/ Lecturer
  • 華語教學助理 Teaching Assistant

10699台北郵局7-520號信箱

台灣華語文教學學會

02-77031970 / 02-23511619

secretary@huayu.org

統編:94980800

歷屆年會暨國際學術研討會

  • 2018 Conference
  • 2019 Conference
  • 2020 Conference
  • 2021 Conference
  • 2022 Conference
  • 2023 conference

相關表單

  • 個人入會申請表
  • 團體入會申請表

ClustrMaps

© 2025《台灣華語文教學學會》
由 ThemeBoy 設計